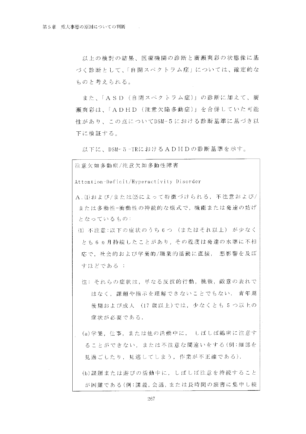
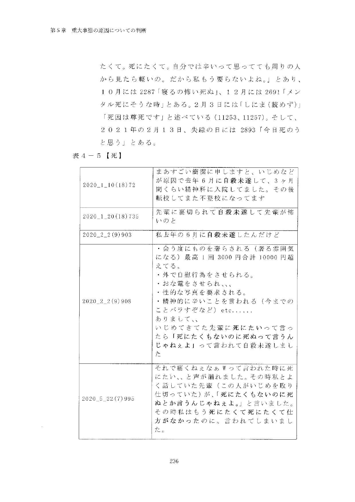
加害者デス 旭川イジメ事件